温州市外籍人士出入境业务进度查询办理指南
| 服务提供机构 | 市公安局 | 统一社会信用代码 | 11330300002518524H |
| 服务对象 | 个人 | 办件类型 | 即办件 (线上24小时内办结,线下当日办结。) |
| 法定办结时限 | 即办 | 承诺办结时限 | 即办 |
| 办理地点 | 温州市民中心公安办事窗口(出入境)(温州市鹿城区滨江街道会展路1288号(温州市民中心A座2楼61-74号窗口)) | ||
| 办理时间 | 工作日,夏季:上午8:30— 12:00,下午14:30—17:30;春、秋、冬季:上午8:30—12:00,下午14:00—17:00;星期六(节假日除外)上午9:00—11:30,下午13:30—16:30 。 | ||
| 咨询方式 | 监督投诉方式 | ||
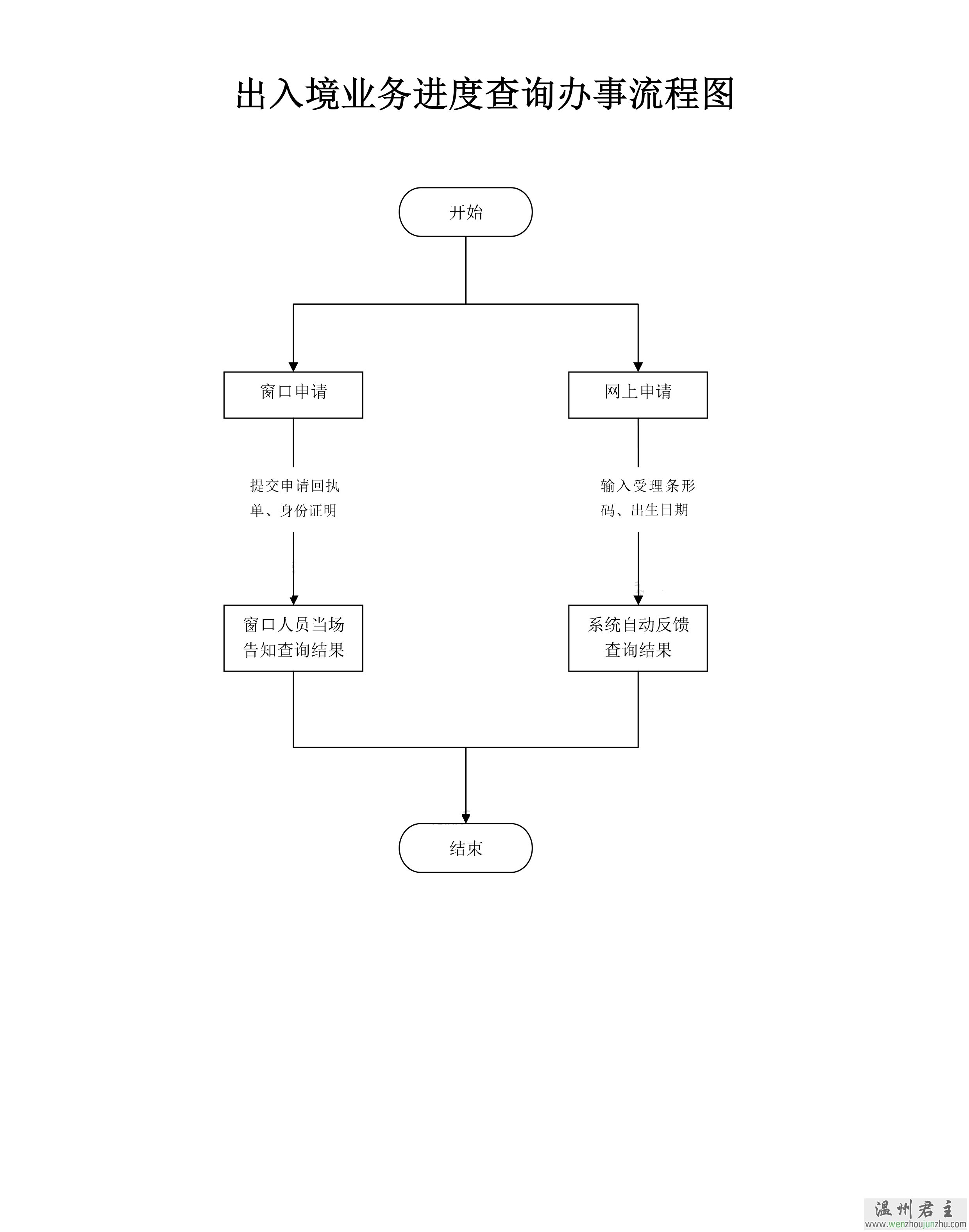
办理流程图

需要材料


